Critical Information: How to Find Your Home’s Pooling And Servicing Agreement
February 28th, 2011 • Foreclosure
The pooling and servicing agreement (PSA) is a contract that should govern the terms under which trillions of dollars-worth of equity in the land of the United States of America was flung around the world. These contracts should govern how disputes over ownership and interest in the land that was the United States of America should be resolved. Pretty simple stuff, right? I mean if I’m a millionaire big shot New York Lawyer working for big shot billionaire Wall Street Investors and banks, then I’d do my job as a lawyer to make sure the contract was right and that all the i’s were dotted and the t’s were crossed right?
But that’s not at all what’s happened. In our scraggly street level offices, far below the big fancy marble encased towers of American law and finance, simple dirt lawyers defending homeowners started actually reading these contracts. We ask lots of questions about just what all those fancy words in their big shot contracts mean. Invariably, the big shot lawyers and the foreclosure mills tell us, “Don’t you worry about all them words you scraggly, simple dirt lawyer. Those words aren’t important to you.”
But increasingly judges recognize that the words really do mean something. Take note of the following statements from the recent Ibanez Ruling:
I concur fully in the opinion of the court, and write separately only to underscore that what is surprising about these cases is not the statement of principles articulated by the court regarding title law and the law of foreclosure in Massachusetts, but rather the utter carelessness with which the plaintiff banks documented the titles to their assets.
The type of sophisticated transactions leading up to the accumulation of the notes and mortgages in question in these cases and their securitization, and, ultimately the sale of mortgaged-backed securities, are not barred nor even burdened by the requirements of Massachusetts law. The plaintiff banks, who brought these cases to clear the titles that they acquired at their own foreclosure sales, have simply failed to prove that the under-lying assignments of the mortgages that they allege (and would have) entitled them to foreclose ever existed in any legally cognizable form before they exercised the power of sale that accompanies those assignments.
The Ibanez decision underscores the fact that it is important for all of us to know and understand how the pooling and servicing agreements directly impact what is occurring in the courtroom. And for assistance with understanding the PSA and how to find it, more commentary from Michael Olenick at Legalprise:
Overview of PSA’s
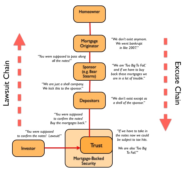
Securitized loans are built into securities, which happen to look and function virtually identically to bonds but are categorized and called securities because of some legal restrictions on bonds that nobody seems to know about.
The securities start with one or more investment banks, called the Underwriter (should be called the Undertaker), that seems to disappear right after cashing in lots of fees. They create a prospectus that has different parts of the security that they are proposing. Each of these parts is called a tranche. There are anywhere from a half-dozen to a couple dozen tranches. Each one is considered riskier.
Each tranche is actually a separate sub-security, that can and is traded differently, but governed by the same PSA, listed in the Prospectus. Similar tranches from multiple loans were often bundled together into something called a Collateralized Debt Obligation, or CDO. So besides the MBS there might also be one or more CDO’s made up of, say, one middle tranche of each MBS. Each tranche is considered riskier, usually based a combination of the credit-scores of the people in the tranche and the type of loans (ex: full/partial/no doc, traditional/interest-only/neg am, first or secondary lien, etc…).
CDO’s were eligible for a type of “insurance” in case their price went down called a Credit Default Swap, or CDS (also known as “synthetic CDO’s”). There was actually no need to own the CDO to buy the
insurance and many companies purchased the insurance, that paid out handsomely. [That’s what the AIG bailout was for, because they didn’t keep adequate reserves to pay out the insurance policies.]
Later, investors could also purchase securities made up of multiple CDO’s, much the same way that CDO’s were made up of tranches of multiple MBS’s. These were called “CDO’s squared.” Not surprisingly,
there were also a few “CDO’s cubed,” CDO’s of CDO’s squared. CDO’s were virtually all written offshore so little is known about who owns them, except that they were premised on the idea that since there was
collateralized mortgage debt at their base they could not collapse. Their purpose was to spread the various of risks of mortgages which, back then, meant prepayment of high interest debt and default.
Investors were actually way more obsessed with prepayment because they thought the whole country could not default; to make sure of that MBS’s and all their gobbly gook were spread around the country; you
can see where in the prospectus. They were almost more concerned with geographic dispersion than credit dispersion.
After that it’s the servicers/trustee/document custodian scheme we’re all familiar with. OK .. with that too-strange-to-make-up explanation means let’s dive into how to find one’s loan:
1. Find the security name: it will be a year (usually the year of origination), a dash, two letters, then a number. It will be somewhere in one of your filings. For this we’ll use a random First Franklin loan, 2005-FF1. [Note; they would just sequentially number them, so the first security First Franklin floated in 2005 would be FF1, then FF2, etc…]
2. Go to the SEC’s new search engine: http://www.sec.gov/edgar/searchedgar/companysearch.html
3. Click the first link, Company or fund name…
4. Choose the radio button marked “contains” and type in the ticker; that is 2005-FF1
5. There will be multiple filings but one of them will be marked 424B5. Click that, it’s the prospectus.
If you really want to have fun, and want to know what happened after 2008 when these all disappeared, type the ticker (again, 2005-FF1) into the full text link from the first search page. There you’ll see lots and lots of filings as pieces and parts of the security are blasted everywhere. To track yours you have to find which tranche you ended up in. Sometimes it’s in the filing but, if not, you can usually figure it out from the prospectus if you know basic origination info (credit-score, type of loan, where the house is, etc…); some even list loan amounts.
One warning on those secondary filings, servicers and trusts both break them out as assets. How one loan can be reported as an asset in two places is a mystery, but considering this doesn’t even cover the CDO’s and CDS’s dual reporting doesn’t seem to strange. You’ll see your loan keep wandering through the financial system, with one exception (next paragraph), right up to the present day. You can even see how much the investment banks thinks that its worth over time since they report out both original amount and fair market value.
The exception — when your loan really does disappear — is when it was eaten up by the Federal Reserve’s Toxic Loan Asset Facility, TALF. But you can look that up to and see how the government purchased your
loan for full-price, when investors on the open market were only willing to pay a few cents on the dollar. If your loan went to TALF you can find it in the spreadsheet here: http://www.federalreserve.gov/newsevents/reform_talf.htm Your loan will be in the top spreadsheet and the genuine lender in the bottom.